
近日,住房城乡建设部官网发布公告,批准国家标准《绿色建筑评价标准》(GB/T50378-2019)局部修订的条文,自2024年10月1日起实施。
局部修订说明
本次局部修订工作是依据《住房和城乡建设部关于印发2022年工程建设规范标准编制及相关工作计划的通知》(建标函〔2022〕21号),由中国建筑科学研究院有限公司、上海建科集团股份有限公司会同有关单位共同完成。
本次局部修订的主要内容包括:(1)与现行强制性工程建设规范相协调;(2)强化绿色建筑的碳减排性能要求;(3)优化实施效果,与现行相关标准进行协调。
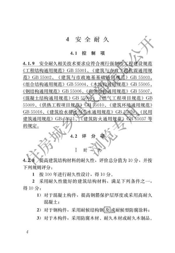
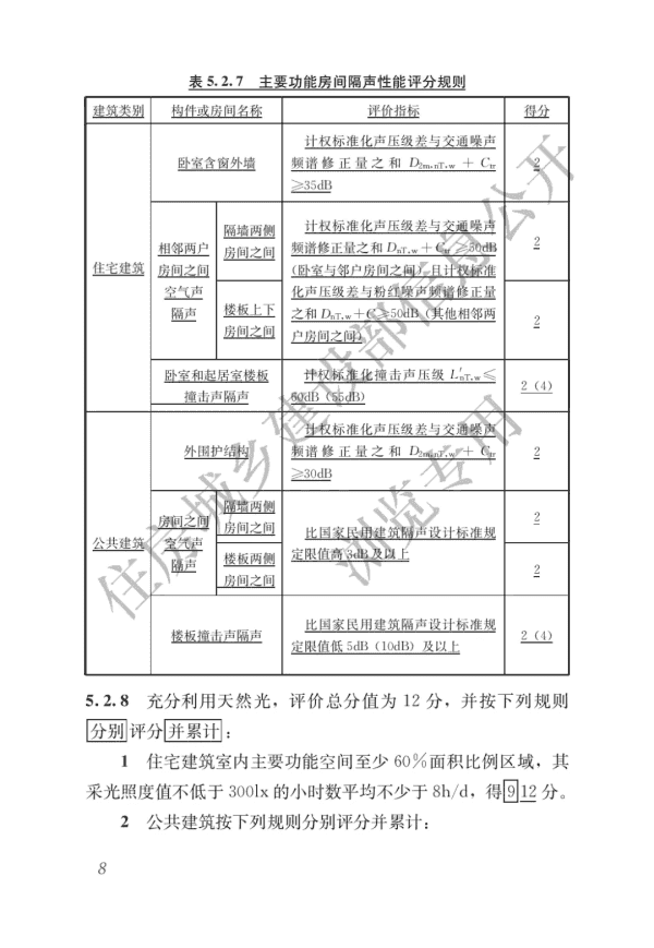
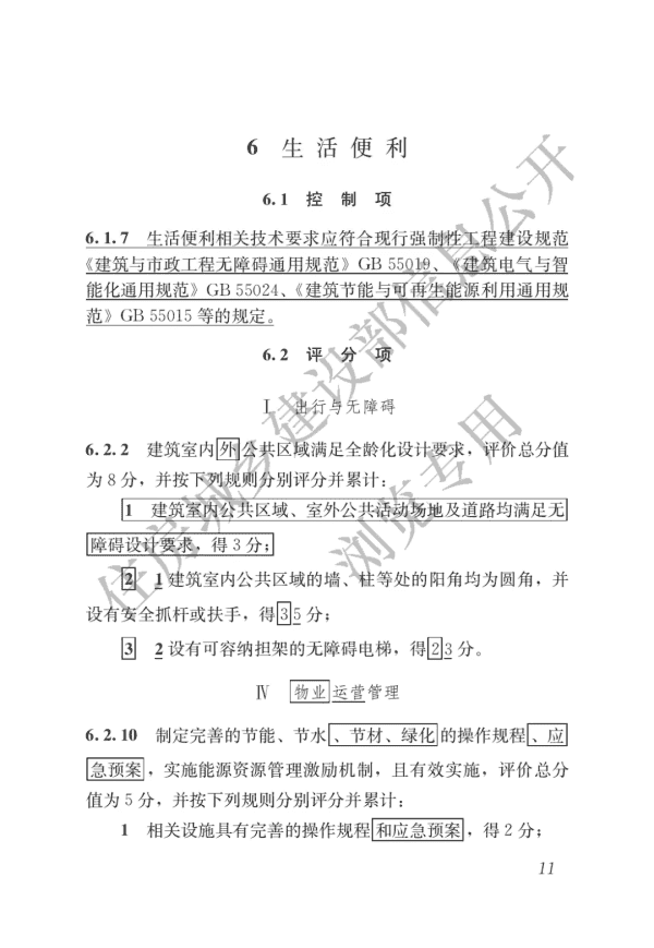
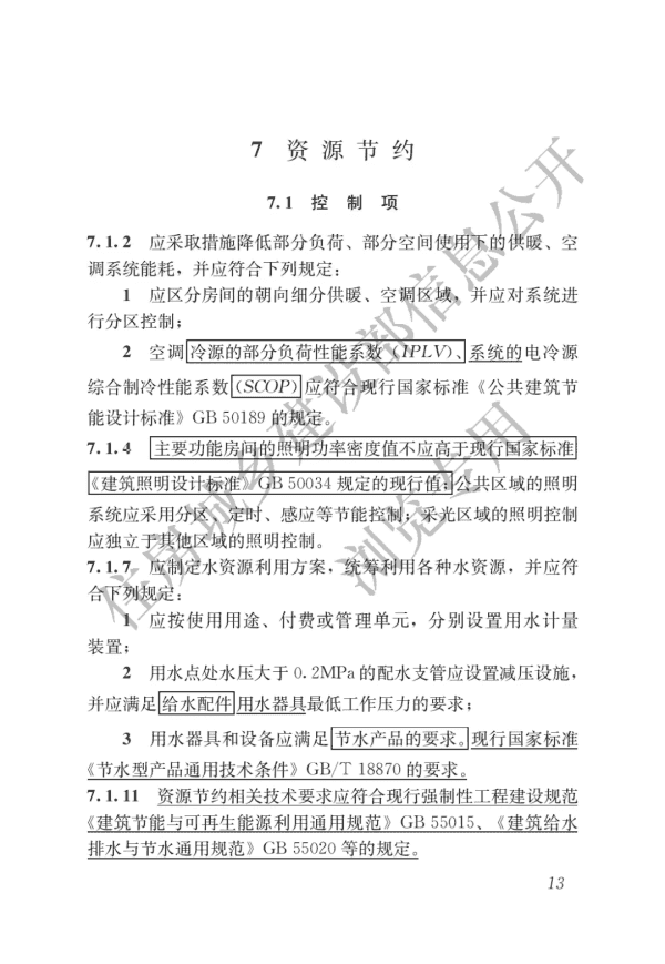
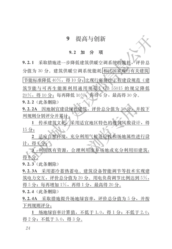
本次局部修订共56条,分别为第3.1.2、3.1.6、3.2.4、3.2.6、3.2.8、4.1.9、4.2.8、5.1.4、5.1.4A、5.1.5、5.1.7、5.1.10、5.2.1、5.2.3、5.2.6、5.2.7、5.2.8、5.2.9、5.2.10、6.1.7、6.2.2、6.2.10、6.2.12、6.2.13、7.1.2、7.1.4、7.1.7、7.1.11、7.2.4、7.2.5、7.2.7、7.2.8、7.2.9、7.2.10、7.2.11、7.2.15、7.2.18、8.1.8、8.2.5、8.2.6、8.2.7、8.2.7A、8.2.9、9.2.1、9.2.2、9.2.2A、9.2.3、9.2.3A、9.2.4、9.2.4A、9.2.5、9.2.7、9.2.7A、9.2.8、9.2.9、9.2.10条。
《绿色建筑评价标准》(GB/T50378-2019)局部修订条文全文如下:



































来 源:住房城乡建设部官网
编 辑:程小红


