Service "Construction"
服务“筑建”

第四届山东省建设行业职业技能竞赛 (智能建造)技术文件

2024-09-03 08:15:09

一、竞赛项目名称

山东省“技能兴鲁”职业技能大赛——第四届山东省建设行业职业技能竞赛(智能建造)。

二、竞赛时间和地点

竞赛时间:2024年11月6日—8日,6日上午报到;

竞赛地点:青岛市;

具体时间安排以报到当日发放的竞赛指南为准。

三、参赛对象

本次竞赛分为职工组(项目组)和学生组两个组别。

职工组(项目组)是指参与全省范围内在建或计划开工建设的房屋建筑和基础设施工程项目的完成人。

学生组是指全省范围内涉及建筑类相关专业的中高职等院校全日制在籍学生。

特别提醒:已获得“中华技能大奖”“全国技术能手”“山东省技术能手”等人员,不得参赛。

四、竞赛形式和组别

(一)竞赛形式

1.职工组团体竞赛

2.学生组个人赛

(二)竞赛组别

1.职工组

各参赛单位自行选拔或择优推荐参加省赛,推荐参加省赛的每个企业或院校不超过4支队伍,组队成员7人,另设领队1名、技术指导1名(可由1人兼任)。

2.学生组,由学校自行选拔后择优推荐参加省赛,每个院校推荐参加省赛的队伍不超过2支,每个单位设领队1名、每队指导教师不超过2名。

五、竞赛内容

(一)职工组

成果评价加答辩汇报。

原则上应由项目建设单位或施工总承包单位牵头申报,设计、监理、勘察等单位列为主要参与单位,所有参与申报单位应具有独立法人资格,且市场信誉良好,近3年未发生较大及以上安全生产事故。截至2024年9月31日,全省范围内在建或计划开工建设的房屋建筑和基础设施工程项目。建设项目应符合国家基本建设程序、国家工程建设强制性标准和有关节能、环保、安全、质量的规定要求,无重大违法违规行为。

申报项目应采用系统化的集成设计、精益化的生产施工为主要手段,围绕数字设计、智能生产、智能施工、智慧运维、建筑产业互联网平台应用等方面开展智能建造相关技术应用。

(二)学生组

1.题目类型:智能建造应用与管理

2.竞赛方式:计算机操作

3.竞赛时间:120分钟

4.竞赛分值:100分

5.竞赛任务:竞赛以岗位模拟方式比赛,竞赛以岗位模拟方式比赛,参赛选手需在规定的时间内,独立完成如下任务:

(1)智慧工地应用与管理:过竞赛平台以一人多岗仿真操作的形式,对拟造的仿真智慧工地进行信息记录、智能设备及管理平台应用、智能设备维护、异常隐患处理、异常工况处理,保证工程施工顺利进行。

(2)智能专项施工:通过竞赛平台仿真操作的形式,对拟造的仿真施工任务,通过智能设备,完成智能施工专项任务,如:智能测量、机器人喷涂施工等操作任务。

六、分数评定

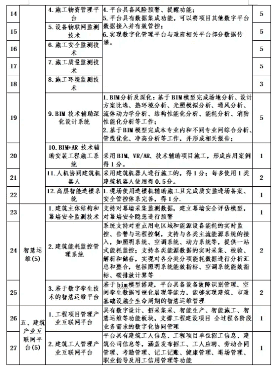
(一)项目评分细则

(二)学生组评分细则

1.智慧工地应用与管理

(1)评分原则

以一人多岗的角色进行智慧工地综合管理,包括智慧工地基础知识掌握考核、智慧工地监测应用考核、工地安全、质量、成本、工期控制和项目问题规避、工况处理考核,整体通过扣分制进行评分。

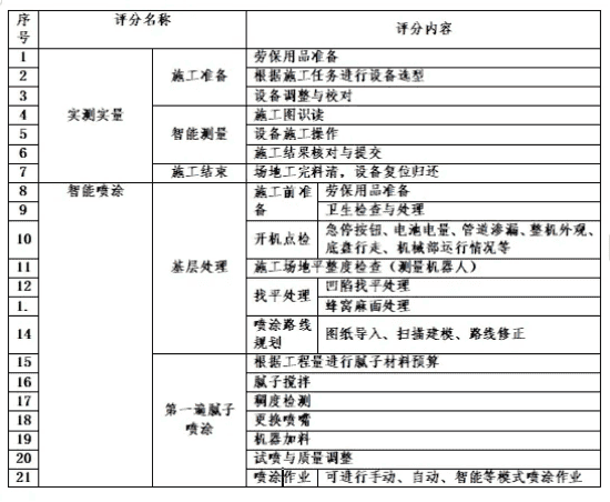
(2)评分办法

图片 4.png

2.智能专项施工

(1)评分办法

根据岗位工序的操作工艺标准、安全操作、工艺质量、操作成本进行加分制评分。

(2)评分标准

1.竞赛满分100分,选手得分由竞赛平台根据操作结果智能评判。

2.竞赛过程中,参赛选手如有舞弊、不服从裁判判决、扰乱赛场秩序等行为,情节严重的取消竞赛资格,竞赛成绩记为0分。

七、竞赛其他规定

1.加强领导,精心组织。本次大赛是贯彻落实建筑业转型发展各项政策要求的一项重要工作抓手。各单位要以本次评选工作为契机,明确工作职责,制定工作计划,确保申报评选工作顺利进行。

2.严格审查,遴选把关。各市住房城乡建设工会组织要严格把关,按技术文件要求对参赛单位组织初审,通过初审后方可推荐。评选工作要坚持公平公正、优中选优,严把标准条件,认真组织选拔。

3.加强宣传,做好总结。各部门单位、参赛企业要认真总结智能建造特点、优势和可复制借鉴的经验做法,加强对优秀获奖项目和先进经验做法的宣传力度,积极推动建筑领域建造方式转型升级。


山东省建设科技与教育协会

联系电话:0531-87080801/02/03/05/06/07/08

地址:济南市市中区经四路小纬四路2号8楼

邮箱:sjskjxh@jn.shandong.cn