Service "Construction"
服务“筑建”

第四届山东省住建行业职业技能竞赛 (BIM)技术文件

2024-09-03 08:15:26

一、竞赛项目名称

山东省“技能兴鲁”职业技能大赛——第四届山东省建设行业职业技能竞赛(BIM)。

二、竞赛时间和地点

竞赛时间:2024年10月19日—20日,18日下午报到;

竞赛地点:日照职业技术学院;

具体时间安排以报到当日发放的竞赛指南为准。

三、参赛对象

本次竞赛分为职工组(含教师)和学生组两个组别。

职工组是指全省从事BIM(含教学)等工作,遵纪守法,爱岗敬业,锐意进取,勇于创新,具有良好职业道德,且与参赛单位签订劳动合同的在职职工。

学生组是指全省范围内涉及土木工程、工程管理、工程造价等相关专业的高等院校全日制在籍学生。

特别提醒:已获得“中华技能大奖”“全国技术能手”“山东省技术能手”称号的人员,不得参赛。

四、竞赛形式和组别

(一)竞赛形式

分为个人赛和团体赛。

(二)竞赛组别

1.职工组,由各参赛单位自行选拔或择优推荐参加省赛,推荐参加省赛的个人赛每个企业或院校不超过2支队伍,团队赛1支队伍,其中团体赛成员为3人,另设领队1名、技术指导1名(可由1人兼任)。

2.学生组,由学校自行选拔后择优推荐参加省赛,推荐参加省赛的个人赛每个院校不超过2支队伍,团队赛1支队伍,其中团体赛成员为3人,另设领队1名、指导教师1名(可由1人兼任)。

五、竞赛内容

(一)基础理论部分

1.题目类型:客观题(品茗BIM技能实训系统);

2.竞赛方式:计算机;

3.竞赛时间:30分钟;

4.竞赛内容:建筑制图、识图基础知识,BIM技术概论,建筑信息模型技术员职业道德,土建机电安装行业相关政策、BIM软件操作等相关知识。

(二)实操技能部分(分个人赛和团体赛)

1.题目类型:实操技能考核;

2.竞赛方式:计算机;

3.竞赛时间:150分钟;

4.竞赛内容:个人赛,考核BIM土建、机电建模、深化设计、成果制作等;团队赛,三名成员协作共同完成:BIM建模及深化、BIM施工场地布置、BIM项目管理三个模块,汇总递交一份成果。

六、评分细则

(一)基础理论考核

图片 1.png

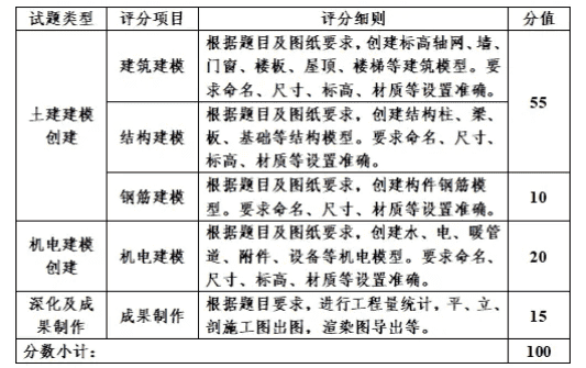
(二)实操技能考核—个人赛

图片 2.png

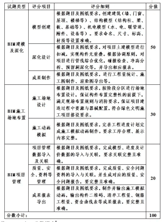
(三)实操技能考核—团体赛

图片 3.png

七、分数评定

1.个人赛成绩=基础理论+实操技能;

2.团体赛成绩=基础理论平均分+团体技能实操;

3.基础理论和实操技能成绩均为百分制,其中基础理论占20%、实操技能占80%,最终得分按四舍五入保留小数点后两位;

4.竞赛过程中,参赛选手如有舞弊、不服从裁判判决、扰乱赛场秩序等行为,裁判长按照竞赛任务书内容扣减相应分数。情节严重的取消竞赛资格,竞赛成绩记为零分。

八、竞赛软件与硬件

(一)软件

统一采用大赛软件。

1.个人赛软件:Revit、品茗HiBIM软件、品茗BIM技能实训系统,以及AutoCAD、WPS办公软件、视频播放器等;

2.团体赛软件:Revit、品茗HiBIM软件、品茗BIM施工策划软件、品茗BIM5D、品茗BIM5D浏览器、品茗BIM技能实训系统,以及AutoCAD、WPS办公软件、视频播放器等。

(二)硬件

1.参赛计算机由大赛组委会统一配置,预装大赛指定软件;

2.赛前练习电脑配置建议:CPU主频不低于2.9 Ghz,内存不低于16GB,显卡为独显,显存不低于4GB,固态硬盘,可用空间不低于128GB。

九、申诉与仲裁

在比赛过程中若出现有失公正或有关人员违规等现象,参赛队领队可在比赛结束后2小时之内向赛项仲裁组提出书面申诉。书面申诉应对申诉事件的现象、发生时间、涉及人员等进行实事求是地叙述,并提供事实依据(无事实依据或主观臆断不予受理),经领队亲笔签名后提交,非书面申诉不予受理。

赛项仲裁组在接到申诉报告后的2小时内组织复议,并及时将复议结果以书面形式告知申诉方。申诉方对复议结果仍有异议,可在3天内由参赛队向省大赛组委会办公室提出申诉。省大赛组委会办公室的仲裁结果为最终结果。

十、竞赛其他规定

1.参赛选手着装应无任何单位和企业标志,均需携带身份证(职工和学生)和学生证(学生),接受裁判组的随时检查;

2.竞赛过程中,选手须严格遵守赛场纪律,接受裁判员的监督和警示;

3.实操技能考核规定时间内,选手欲提前结束比赛,应举手示意现场裁判员记录比赛终止时间,比赛终止后不得再进行任何比赛有关的操作;

4.竞赛期间,除竞赛组委会人员、裁判员、赛场工作人员外,其余人员一律不得进入竞赛场地;

5.竞赛选手作品一经提交后概不退,同意授权组委会进行宣传报道;

6.其他有关竞赛事宜详见竞赛指南。


山东省建设科技与教育协会

联系电话:0531-87080801/02/03/05/06/07/08

地址:济南市市中区经四路小纬四路2号8楼

邮箱:sjskjxh@jn.shandong.cn